首页
资源
名师
教研
应用
空间
活动广场
更多
名师讲堂
国家课程
互联
市平台
聊城市智慧教育平台
区县平台
东昌府
临清市
阳谷县
莘县
茌平区
东阿县
冠县
高唐县
开发区
度假区
高新区
登录
客户端下载
资源
资源
应用
找人
名师
学校
首页
教育要闻
教育资讯
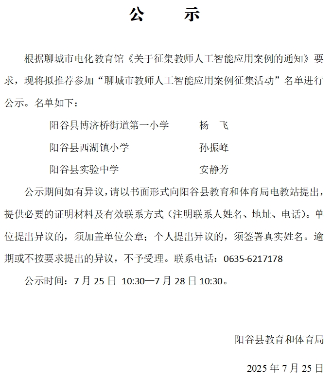
【公示】拟推荐参加“聊城市教师人工智能应用案例征集活动”名单
阳谷县教育和体育局
2025-07-25 10:12
阅读 380
分享到:
上一篇:【公示】2025年教师数字素养提升实践活动县
下一篇: 郭屯镇小学开展整本书阅读课堂展示研讨活动
发布评论
还能输入
140
字
用户评论
关闭
扫码登录更安全
空间登录
自动登录
忘记密码?
立即注册!
手机扫码,安全登录
二维码已失效
请点击刷新
请打开
人人通空间APP
扫一扫登录
手机扫码,安全登录
扫描成功!
请在手机上确认登录
取消二维码登录
发布评论
还能输入 140字
用户评论