专家引领明方向 科研赋能促成长——阳谷县举行教师教育科研能力提升线上培训活动
- 阳谷县教育和体育局
- 2022-12-28 14:13
- 阅读 893
为进一步提高全县各学校教育科学研究水平,切实发挥教育科学研究在教育改革与发展中的先导作用,推动教科研工作深入开展。12月22日—23日,阳谷县教体局精心组织了为期两天的全县中小学教师教育科研能力提升培训活动。


专家引领 科研赋能
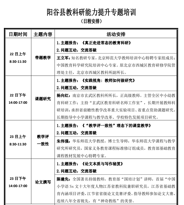
原北京市西城区教科所副所长、西城区教育研修学院研修管理处主任王立军老师带来题为《真正走进常态的教育科研》的讲座。

讲座从当今时代的社会背景为切入点出发,引导参训教师如何思考问题、关注社会和教育,进而展开教育科研,围绕新课程改革、高考制度改革、中国学生核心素养等背景引导参训老师真正走进常态的教育科研。并围绕“创客、工具、串客”三个概念,指导参训老师学习如何尽心、尽力、尽智的做好课题研究。同时,指导老师们如何从小节入手引领全部学生参与学习,一个个实例引起了参训老师的共鸣!

南京市玄武区教科所所长杨向红《实践视角:教师如何研究》的报告。讲座中杨所长运用理论和实例相结合的方法,她从教师职业周期模式入手,由反思—发现课题的起点、行动—研究的路径方法、表达—成果积累与呈现三个步骤逐步引导老师们该如何做研究。同时还结合部分实例娓娓道来,让老师们豁然开朗。

华东师范大学教授朱伟强做了《教学评一致性理念下的课堂教学》的讲座。朱教授围绕“教学评一致性”展开讨论,提出了“教学评一致性”的三个维度。他对“教学评一致性”追根溯源,阐释了其起源、发展和内涵,并结合案例强调,评价不仅仅是考试检测,而应该嵌入教与学的活动中。

“教学评一致”在课堂教学的运作程序应该是先学、后评、再教,老师要让学生“先学”,根据对学生“先学”的评价结果,做出学情分析,然后决定教或不教,要教的话教什么内容、采用什么方式等等。指导老师们把握教学活动与目标的一致和评价与目标的一致,使老师们真正学到“教学评一致性”的精髓。
全国著名特级教师陈建先的《论文本质与写作秘笈》讲座更是“庖丁解牛”般的分析,让老师们拨云见日,获益良多。陈老师针对论文选题的依据、搜集资料的方法、论文撰写的步骤几部分进行分享,结合研究框架的撰写案例,教师理解到让论文研究的思路清晰可见、有理有据的方法,帮助老师在论文撰写中突破难点,找到方法。

随后,互动环节,老师们结合写作中的困惑向陈老师请教。针对老师们提出的问题陈老师进行详细的解答,并提出的合理性建议,让老师们受益良多。

思想提升,学有所获
石本无火,相击而发灵光。改变的是学习形式,不变的是老师们对学习的热情和对专业的不懈追求。面对专家们带来的新理念,老师们认真聆听与思考,详细地记录培训的内容,把培训重点进行整理、记录,将自己的所思所得流泻于笔尖之上,将自我成长内化于心。

研而有“方”,赋能明“向”。此次教科研培训为全县教师指明了课题研究的思路、方法,树立了教育科研意识,提升专业素养,让老师们更加坚定了走好教育科研之路的信心。相信全县中小学教师将会以本次培训为契机立足自己的学科与特长,以“教育匠心”耕耘“科研初心”,推动全县教育教学的高质量发展。

发布评论
还能输入 140字
用户评论