齐聚云端研课堂 提质增效共成长——阳谷县南街小学数学组线上教研活动
- 2022-12-07 10:19
- 阅读 570

云端相守,教研先行。持续的居家学习,线上教学成为了最主要的课堂形式。为提升线上教学质量,强化数学教学的针对性和实效性,研讨打磨数学学科教学新方法,12月3日,阳谷县南街小学数学教研组开展了“齐聚云端研课堂 提质增效共成长”线上教学研讨会。活动由各年级数学教研组分别进行。


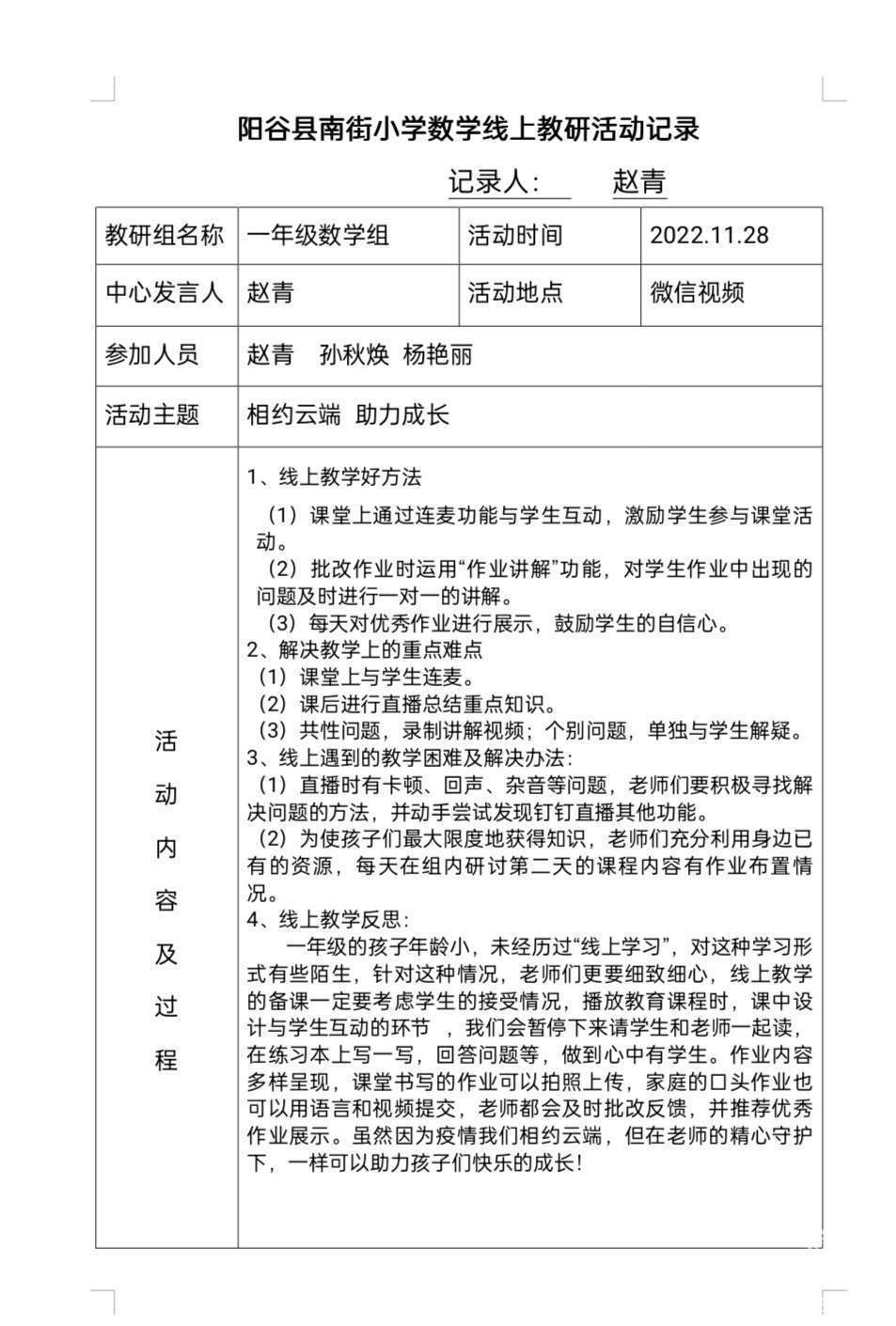
一年级数学老师们一起就线上学习好方法、解决教学重难点,线上教学遇到的困难及解决办法进行了交流。通过课堂上与学生进行连麦互动,批改作业时运用作业讲解功能等,对学生作业中出现的问题进行一对一的讲解,极大地提升学生数学学习的自信心。针对直播时的设备问题,三位老师积极寻找,动手尝试,克服困难。此外,各位老师还每天在组内研讨第二天的课程内容,作业布置情况,统一教学进度。最后,老师们针对近期线上教学情况及学生学习情况进行了教学反思。针对一年级学生的学情,教学更要细致用心,认真备课。三人行,必有我师焉,三位老师且教且思。相信虽然因为疫情我们相约云端,但老师们的精心守护,一样可以助力孩子们快乐成长!


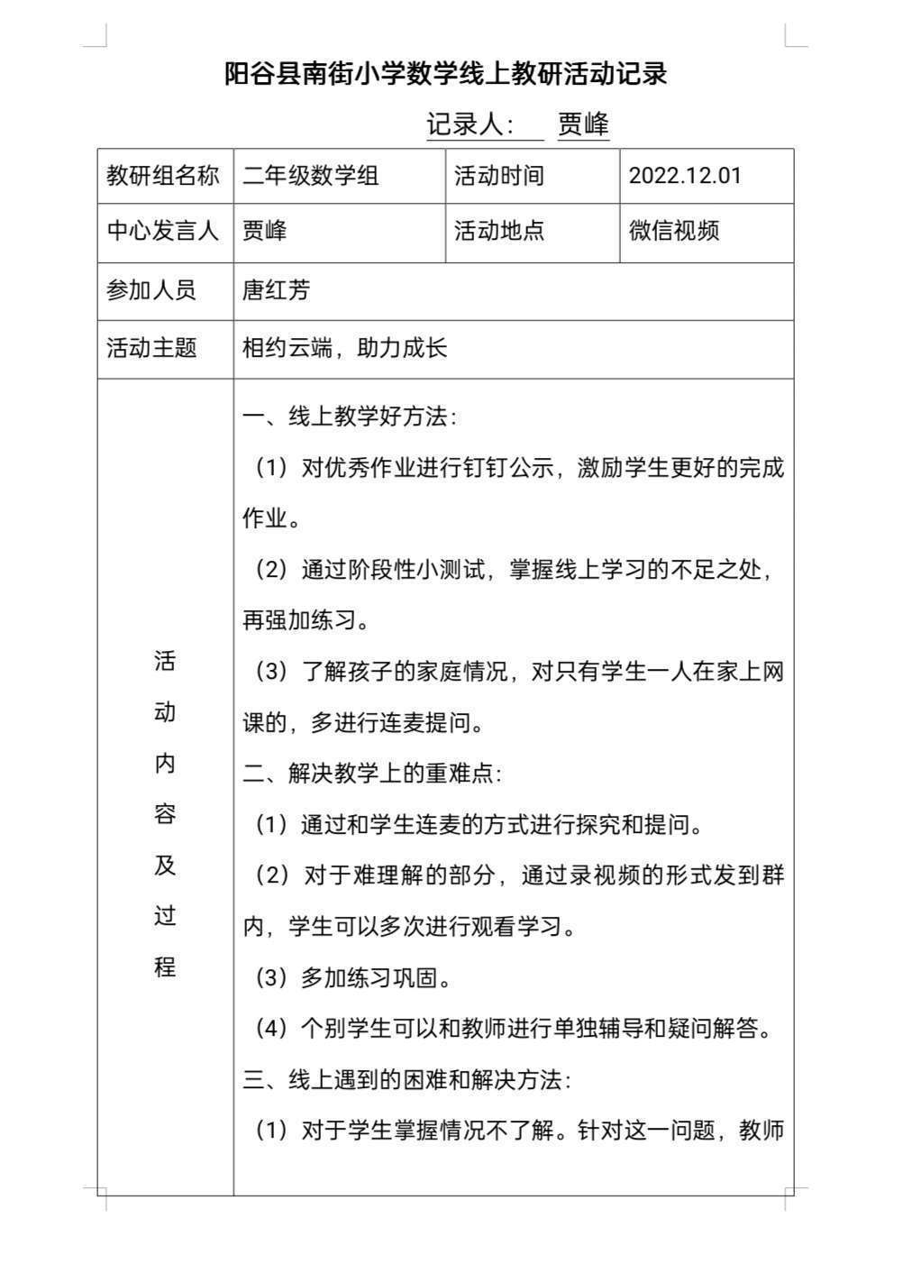
在这个特殊而严峻的时期,为了保证线上教学效果,二年级组的老师们在教研组长贾峰的带领下,积极进行线上教研,深入挖掘教材内容,并根据孩子们的年龄特点调整教学方法,在课后及时进行认真评课,及时总结经验,不断改进方法让课堂教学变的更精准,努力使课堂教学在不断改进与优化中至善至美。为了能让自己的课堂更精彩、更生动有趣、更具有吸引力,每位老师都深入剖析教材,精研内容。抓重点、突破难点,将趣味元素融入课堂之中。课下,老师们积极与家长沟通,取得家长的理解与配合,共同监督孩子学习和按时完成课堂练习。三位数学老师采取各种方法让学生能够掌握知识,并利用钉钉群、班级小管家等软件进行一一批改,及时为学生和家长解答各种疑问。


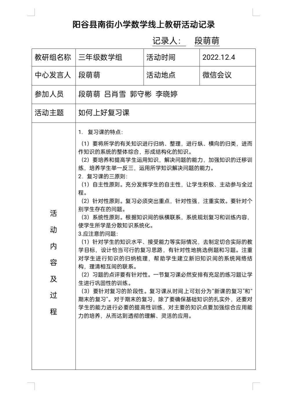
三年级组老师认为线上复习要“立足课本抓基础”。段萌萌老师阐述了怎样在复习中回归课本,理清知识点,不仅会解书上的题目,更要清晰地提炼出相应的知识点,提出复习中要减少机械的、重复的训练,多给学生一些方法的指导。同时对应用题,概念题等可以大胆拓展,设计具有开放性结构、富有真实意义的数学综合实践题,使学生在发散性、多维度的思维活动中提高数学综合运用的能力。


四年级数学组总结前两周线上教学的经验,互相沟通在实际操作中的先进做法,召开了《如何提高线上教学课堂效率》的线上教学研讨会议,对教学中应改进的问题进行了沟通。本次教研着重讨论了教学进度、学生关注度以及课堂讨论深入开展的问题,取得了实质性的成果,为进一步提高线上教学质量奠定了基础。


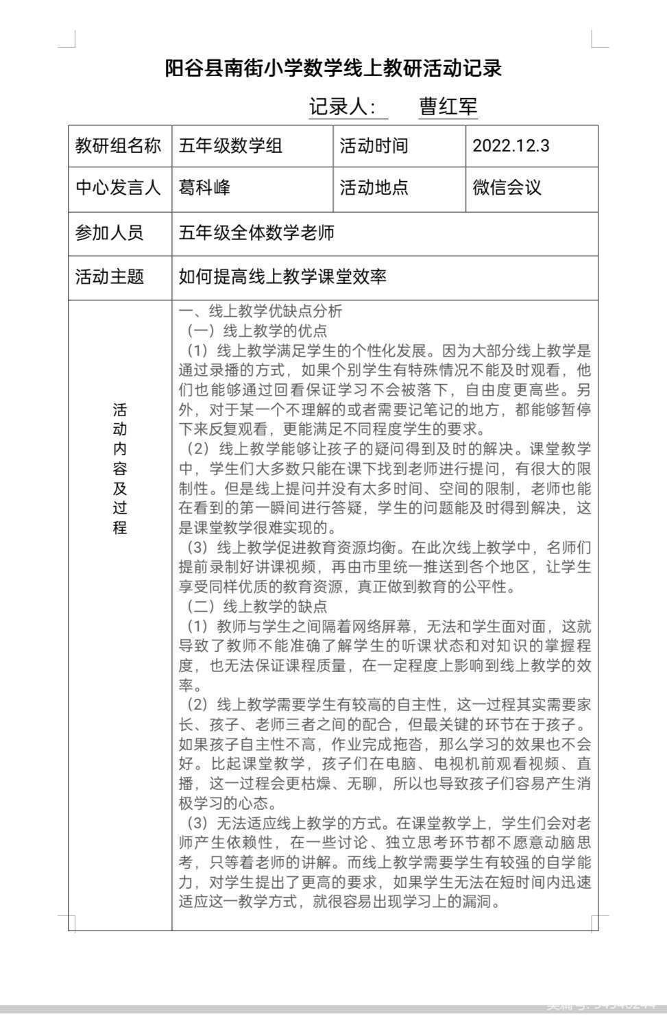
疫情之下,线上教学成了学生居家学习的主要形式,如何提高学生上网课的专注度使他们获得实实在在的进步和成长?如何做到隔屏不隔情、隔空不隔爱,让冰冷的屏幕传递师生之间“远在天边”又“近在眼前”的可触、可感的温度?五年级数学组针对这些问题及学生的接受能力进行了积极讨论,并总结改进提升的措施。进一步优化教学内容,把控教学时间,针对教学重难点进行有效点拨。作业设计力争做到科学适切,确保学生扎实掌握教学内容,保障线上教学质量。同时老师们稳中落实学生奖励机制,保持学生的热情和期待,使线上教学开展得有声有色。


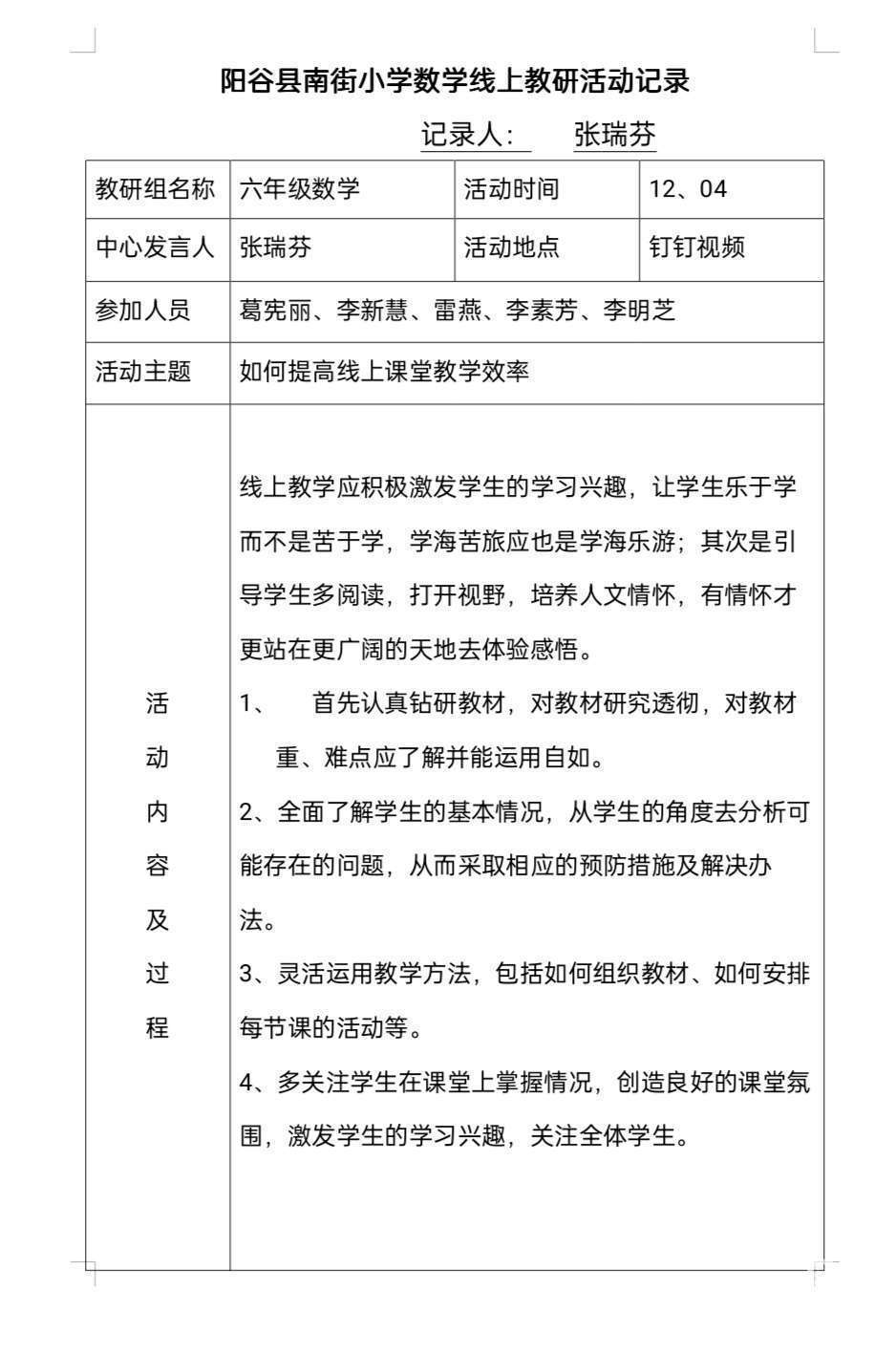
面临六年级的教学任务重,时间紧的问题,六年级备课组的老师们介绍了提高线上教学课堂效率的几点经验:一是根据学情提前备好课,整合例题,挑选经典练习题;二是提前五分钟进入直播课堂,提醒孩子做好准备;第三每天的作业及时批改、反馈。



发布评论
还能输入 140字
用户评论